nile-sea.ru
nile-sea.ru
Найти
Nile-sea 리플
»
이더리움
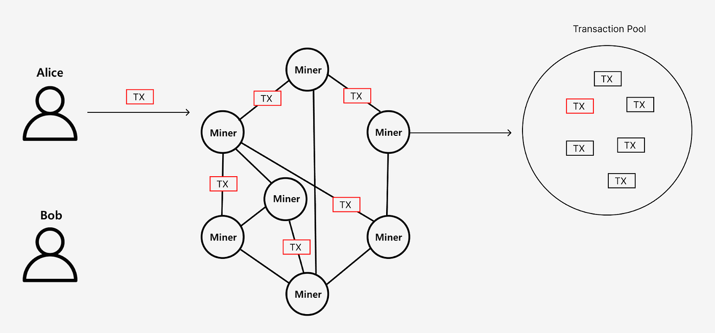
» 이더리움 delegatecall이란 (98) 사진
이더리움 delegatecall이란 (98) 사진
0
1
2
3
4
5
29 январь
0
0
이더리움
Похожие статьи
이더리움 예상가격 (93) 사진
이더리움 다운로드 (98) 사진
이더리움 전말 (88) 사진
이더리움 예상 (90) 사진
한국에서 이더리움 구입처 (92) 사진